iarna samp
Tìm kiếm Blog này
Được tạo bởi
Blogger
.
Blog Archive
▼
2020
(1594)
►
tháng 5 2020
(2)
▼
tháng 1 2020
(1592)
Liste des figurines Emojoy - Clips
Huevos sorpresa con juguetes de emojis Видео - Подвал
Linguiça Cuiabana de Carneiro - Boi Fubá Steakho...
Fast Foods - Lessons - Tes Teach
Букет из зефира, Raffaello, kinder joy, мармелада
473 besten Emoji Printables Bilder auf Pinterest...
Café com bolo de fubá: Paçoquinha de Colher
kinder Cards - kinder Deutschland
Kinder Joy Mini Santa – Chocolate & More Delights
Two Crossed Riding Whips Stock Vector 33188210...
Sorpresine Kinder da collezione | eBay
Fofa Recheada: Que fome! Bolo de fubá delicioso!
ora, pitangas!!!: WBD 2011 - pão de germen de ...
Strandball "Emoji“, "Wassermelone“ oder "Auge ...
...for a happy lady... Happy birthday Pilar! | Tor...
kinder à Joué sur Erdre » NEWS…
Emoji cake with Rice Krispie Marshmallow Fondant...
Thai Zucchini and Cucumber Noodle Collard Green ...
Emoji Torte Smiley Cake Fondant | Meine Motivtor...
Smiley Face Kleine Kinder Emoticon
Видео смайлики эмодзи
migros emoji - cinemapichollu
Como Fazer Broinha de fubá de canjica temperad...
Guess The Food [Level 9-2] answer ~ Doors Geek
Emoji FIMO® | Geburtstag Julia
Hooray minions | 2piece swimwear | Pinterest | Bes...
Spaghettis de courgettes et sauce bolognaise Veg...
Decorvida: Bom dia! Com cafezinho e bolo de fubá...
"Happy kid cartoon" Stock image and royalty-free v...
Hot Deals « redstonefoods.com
Thâm nhập chợ đầu mối tiêu thụ cá “bẩn” lớ...
a new film in the works - Alison Leslie Gold
Chợ đầu mối hải sản khô rẻ nhất Sài Gòn
Bí kíp đi chợ đầu mối cuối tuần với 500 ngàn...
Xếp hàng mua cá lóc ở chợ đầu mối lớn nhất...
Chợ cá Yên Sở - Chợ đầu mối thủy sản lớn...
Chợ đầu mối tại Hà Nội: Khó thu hút vốn đầu...
Trê Lai | Chợ cá làng Sở Thượng
Chợ cá Bến Do nhộn nhịp lúc bình minh - Địa đi...
Photography – Gabi Robins | Designer
Đặc sản nơi chợ đầu mối cá đồng lúc nửa đê...
Báo liếp: Bantroik5: Phóng sự ảnh: Đi chợ đầu ...
Chợ đầu mối bí ẩn nhất Hà Nội: Bán gà không ...
Chợ cá lớn nhất Hà Nội nhộn nhịp trước giờ ông...
Bảng giá bán buôn các loại Cá & thủy hải sản cho...
Niki & Gabi DeMartino Are Gorgeous ‘Guess’ Girls...
Scotty McCreery and Gabi Dugal Engagement Photos...
Xếp hàng mua cá lóc ở chợ đầu mối lớn nhất...
Chợ cá đêm mùa nước nổi lớn nhất miền Tây - Ki...
Gabi Weber - Ihre Abgeordnete für Westerwald und...
Gleneagles Secondary College » Featured News
Chợ đầu mối hải sản khô rẻ nhất Sài Gòn - Ki...
Chợ sỉ cá, cua đồng ở vùng rốn lũ Đồng Tháp Mư...
'Chợ chồm hỗm' bán cá giá rẻ nhất Sài Gòn
Video: Chợ cá chép Yên Sở nhộn nhịp trước ngày...
Chợ Đầu Mối Hoa Quả - Home | Facebook
PHOTOS: Tumbarumba rodeo | The Rural
Cá về chợ đầu mối giảm một nửa - Báo Đồng ...
Tố cáo bị bảo kê, tiểu thương chợ Long Biên bị ‘...
TALKING BRAINS - The Art Of Mental Performance |...
Pacey Performance Podcast #133 - Cheri Mah - S...
Podcasts Archives - Podcast Performance Coach
Vintage school: profumi, colori e oggetti cult sui...
080 How to Produce a Killer Podcast Trailer - P...
Podcasts Archives - Podcast Performance Coach
Pacey Performance Podcast #46 - Matt Jordan
Profumo di zucchero - Sweets by Sonia: maggio ...
Linea Pastel
Podcast "Z pasją o mocnych stronach" - Near-Perf...
Coccoina 641 - 642 - 644 - 649
Pacey Performance Podcast #75 - Scott Drawer
Performance - Tharawat Magazine
Cheesecake alle fragole - senza gelatina (colla ...
Alison Creamer, Hampton Roads REALTOR® Podcast -...
Incategorizzabile | The Memory Gravedigger
Quân đội Việt Nam và Trung Quốc phải bình ...
CGP Ep251 Intention is EVERYTHING! | The Next Level
Colla in pasta bianca Coccoina® 125 gr - Rigen...
Artemarket vendita online Stamperia Rayher belle a...
Locanda delle Fate- Forse le lucciole non ..(1977 ...
Forse Le Lucciole Non Si Amano Piu by Locanda dell...
Colla Coccoina, una colla tutta da mangiare - ...
VERDI-CANCELLERIA-COLLE E NASTRI ADESIVI-COLLE
Michael Zipursky on Peak Performers Podcast | Co...
Bad Chad Performance - Home | Facebook
Cheesecake alle fragole - senza gelatina (colla ...
Kwik Brain: Memory Improvement | Accelerated Learn...
The Physical Performance Show: Gwen Jorgensen - ...
Performance Today with host Fred Child | YourCla...
How to maintain a good vocal health ! - DC Vocal S...
Profile of Peacock eel (Macrognathus siamensis) wi...
Gabarit pour tambourg de freins | 160 à 360 mm |...
KIT FREINS CERAMIQUE M5 E60 - DEVOTEC
Bepantol, 1001 benefícios: milagres da Vitamina B5...
FREINS ET EMBRAYAGES | electromecanique
Halibut Fish mount | mounted fish | fish trophy
Volkswagen Coccinelle Freins à disques avant 5 x...
Chicken Fish - Imgflip
BLI - EMD SD40-2 High-Nose w/Sound & DCC - Par...
LES FREINS DU ZETOR
►
2019
(1383)
►
tháng 12 2019
(1381)
►
tháng 11 2019
(2)
Nhãn
.30 cal
# роза
#04
#05
#06
#149
#150
#151
#152
#153
#154
#155
#156
#786
#787
#788
#79
#790
#791
#792
#793
#794
#796
#797
#801
#81
#82
#83
#84
#85
#Brawl Stars
#brawl stars #бравл старс #skyper #скайпер
#BrawlStars
#C-ops
#Critical ops
#FED
#PS4Live
#skyper
#tik
#tik brawl stars
#апрельское обновление
#бравл старс
#играю с рандомом
#Нита
#новый бравлер
#новый персонаж
#обновление
#пиар
#скайпер
#тик
#тик бравл старс
#я вернулся
100 comments
100ft Robot Golf
1080p
15 million subs
15 million subscriber vlog
2000s
2012
2012 obama
2017 epcot food and wine festival
2019 directions
2019 lucky colour
24
30th September 2019
3d
3DBros
4fach
5 a Rádio Top de Belém
50TP
6ix 9ine type beat
6th Generation
720p
7th lunar month
808 mafia type beat
a lot of fishes
Aaj Shahzeb Khanzada Kay Sath
Abhiññā
about
Abstimmung läuft noch
achievements
acrylics
action
Adam Rosenberg
add
adhd joyner lucas
Adobe Lightroom
Adoramapix
adult coloring books
adventure
advertising
africa
African Elephant (Animal)
Ahaetulla prasina
Ahsan Iqbal
airbit
Airpower2016
alexander raff
alice
alle Likes
aloe vera
aloha isle
Alps
Am Freitag
Amaravati capital updates
Amaravati city
Amaravati latest news
Amaravati updates
Amaravatilatestnews
amazing
Amazing boy Catching Fish By deep hole in Cambodia
amazing children fishing
amazing fish trap
Amazing human catch big fish
Amazing Net Fishing Videos in cambodia
Amazon Apple Days sale
amazon summer sale 2019
ambient music
Ambjaay - Uno (Lyrics)
ambjaay uno dos tres
ambjaay uno remix
ambjaay uno remix lyrics
american ground forces
Amphibian Mudkip
anarchism
and
and Ski Mask The Slump God
android r
angry creatures mod
Animal (Film Character)
animals
anime
answers
ao nang
AP DSC
AP DSC 2018 SGT
AP History
AP politics
APC
apple card
apple new patent
Apple Planning On Removing 3D Touch Feature In Future iPhones
Aqua
Armored Warfare
armour
Aron giles PS4 Gamer
arrow
arrow to the
arrows
art
art exhibition
art studio
art style
art teacher
artist
arts
as seen on tv
Asgore
Ash (Musical Group)
Asia (Continent)
asus zenfone 6
Austin
australia
Auto
Auto Focus
autocomplete game
Awesome
Awesome fish trap using plastic bottle
axe
Azurite Studios
b.e.t.a
b2b
Baby
baby intro
bad sport
baiyoke
BALANÇO
balançogeral
ballet
balletdancer
bandit lyrics
bangkok nightlife
bangkok thailand
BAR-BARIANS2K
barack
barack obama
BarackObamadotcom
barat
barfly
BARTENDAZ
Basic Calculation Tricks
basket fish trap
basket fish trap how to make
basket fishing trap
battle pack 2
beach hotel in pattaya
beast
beautiful
beauty
Beauty Tips
Beginner
behind the scenes
Believe This Fishing? Unique Fish Trapping System | New Technique Of Catching Village Fish
best deep fishing trap
best fishing rod
Best Fishing Videos
best longboard setup
Best Net Fishing Trap Videos
Best Primitive Basket Trap
Bewässerungssysteme
BHD
Big Bug
big data
Big Fishing
big rat
big war
bigfoot game
biker
Bilawal Bhutto Zardari
birthday badge
bite
black ops
black shark 2
black yellow krait
Black-tailed rattlesnake
BlackRapid
BlastphamousHD TV2
blog
blogger
bmw motorsport
bo
bo go
bo on
bo on go
Bo on the go episodes
bo on the go full episodes
bo time!
boat rights
Bohemian Eagle
bongsalltheway
booster box
Born Martial Arts
boslen
Boslen - Eye for an Eye
Boslen - Eye for an Eye ft. MANILA GREY (Remix)
bots
bottle fishing
bounty hunter
Bourbon
box
box opening
boxes
Brawl Stars
Breaking News
broadcast
broswer game
brotherhood of steel
bug
Bugbike shop exhaust sound check
bugs
build fish trap
build your own
building
buildings
Bungarus flaviceps
Burnout
business
butter cornsnake
butthurt
BUY MY MIXTAPE.....Or Else (Skit)
by myself
caiman
Cale Morris
Calendar Maths
CALISHTENICS
Cam
Cambodia
cambodia fishkhmer cast net
cambodia net fishing
cambodia traditional
cambodia water snake
camera
camera phone
cameraman
candy lyrics
candy mgk lyrics
canon
canon rebel
canon rebel t5i
car
carl
carrie
cartoons for kids
cashmoneyap type beat
castle
Cat
cat snake
Catch A Lot of Fish
Catch Fish
catching fish
Catching Water Snake
cats
Central Intelligence Agency (CIA) (Government Agency)
chainsaw
challenge accepted
chameleon
Champion Qaiser Niazi
Channel
channel trailer
chants
chat podcast
chat support
chatuchak bangkok thailand
Chelsea F.C. (Football Team)
Chelsea TV (TV Network)
children
chinese culture
Chivalry: Medieval Warfare
chivarly
christian
Christmas
chuck norris vs.
chuck wagon
CIDADE
cities
city
Climbing
Clio
close up
clothes bangkok
cobra
cobra yoga
Cody
cold
collectibles
College
College Photo Course
collider
colorful snake
colors
comedian
comedy
COMENTARIOS
Commentary
Commonwealth Games
Communism
Community
competition
computer
computer game
conan
conan o'brien
Conan O'Brien Conan Conan (TV Series) TBS (TV Channel) Team Coco Celebrity Interviews Adam Scott
concert
Concert (TV Genre)
Concert Photography
Conker
Conker The Cat
contact
contactors
continents
CONVENIENCE
CONVENIENCE STORE
Cool
copyright
copyrightfree
corn snake
cornsnake
corporate
costa
costa rica
costa rica dreamville
costume
Counter-Strike (Video Game)
Countries
country
CR2
crab trap
craft
crankgameplays
crash
crazy contacts
crazy golf game
create your own planet
Creative boy make primitive fish trap catch Fish
crime
cristian
crocodile
crossbow
Crystall Ball
CTS
ctv
Culinary
Culture (Website Category)
custom art
customer service
cypris hill
DaBaby - Ft. Chance the Rapper Gucci Mane & YK Osiris - GOSPEL
DaBaby - Intro (Lyrics)
dababy gospel
dababy intro lyric video
dababy kirk
dababy mix
dababy rapmusic
dababy remix
dababy toes
dababy toes lyric video
dababy toes lyrics
dagger
Daily Dose Of Tech News
daily news
daily tech news in hindi
daily vlogger
daintree
dakrzone
Dancing Unicorn
danger
Danke für eure Kommentare
Darci - Got U On
darci got u on lyrics
dark
data center
day
dcim
dead
Dead by Daylight
dead rat
death
death match
Definition
Democratic National Convention
Demonic Advisory Centre
der beste Fahrer
Der Safe
Derby
DetailScaleView
Dezadore
diamonds
Diaper Free Baby
diaperfree baby
Die Ernte
digital
digital disruption
digital transformation
digitization
Dining
dinosaur
dinosaur mod
Direct Knowledge
director
disney anniversary
disney birthday
disney cinnamon roll
disney food blog
disney gum
disney pepsi
disney restaurants
disney sides
disney world
disneyvideo
diy
django
Djuma Game Reserve (Location)
dog the bounty hunter
dogs
dole whip
DON'T EVEN THINK
dorian
double
double pendy
downhill skateboarding
downhill speed
download
Drag Racing
dragon
Driving
DSC 2018 SGT
dslr
Duane Habecker
dubstep
ducklings
ducks
duel disk
dueling
Dussia
dying
early potty training
earth facts
earth pig year
eastern
eat
eco universe
economic
economics reforms
economist
Economist Films
economist video
Economist Videos
Ecostruxure
EcoStruxure Machine
editor
education
Educational
eel
Efficiency
election
Electrical arc
Electrical Failure
Electrical safety
Electro Swing Remix
elemetal tinkerer mod
Elimination Communication
emi
emo
emotional vampire sound
empowers
empty streets
enchanting
enchanting plus
energy & infrastructure
energy efficiency
Engage New York
Engage NY
EngageNY
Entertainment
episode
episodes
episodic
Eric Pickard
esotericism
ethan bradberry
ETS2
Eureka Math
Euro Truck Simulator 2
event roblox 2019
everything jacksepticeye
everything videogame
Ex-IG Sindh Shoaib Suddle
Example 5
exhibition
expatriates
expats
expedition
experiment
explanation
expression
eye
fact
Factors
facts
fail
fallout
fallout 76
fan gifts
fancifull
fanged
fanmail jacksepticeye
faq
Farm Manager 2018
farmington
farmington hills
FaZe
FaZe Blaziken
FaZe Censor
FaZe Clan
FaZe Ghosts
FaZe Jev
faze spratt example 5
FedAction LetsPlay
feeding
Feld 35 und Feld 44
fendi pnb rock lyrics
feng shui
feng shui inn
feng shui kitchen
feng shui master
feng shui must know
fengshui
fengshui children's bedroom
fenugreek seeds for hair growth
fenugreek seeds for weight loss
festival
Festival (Type Of Conference)
festival records
fifa
figaro fries
Figurine
finding bigfoot
fine arts
Firefly
firefox
Firestorm 3
fireworks
First Person Shooter
First Trap
Fish
Fish and Trap
fish catching
Fish hunting
fish trap
fish trapping
fish without
Fish&Trap
Fishing
Fishing at Battambang
fishing basket trap
fishing by hand
Fishing in cambodia
fishing net
fishing net trap
Fishing Tour
Fishing Videos
FITNESS
Flamethrower
Florence
Florian Graner
fluffies
flygon
flying
Focusing Modes
Food (topic)
food and wine fest
food and wine fest preview
For Honor
forecast
fortnite
fossil archaeology mod
fossil mod
foto per te qesh me lot
frankfurt
free
free all angels
free detroit beatz
Free DVD
free game
Free MusiC
Free Radical Media
Free Range
Free Range Studios
FREE-BREEDER
freeride
freestyle
freshwater eel
friendly
friends
FRM
Froakie
Frogadier
FroKnowsPhoto
Front
früh Feierabend
full episodes bo on the go
Fun
fun for kids
funniest test answers from kids
funny
funny animal clip
funny animals
funny cartoons
funny characters
funny moments
funny slang
fusion
Gabie Smith
galaxy m40 launch video
game
Gamecreator2002
gameplay
games
gaming
garden's overflowing
Gaston's tavern
Geminids (Meteor Shower)
general
Geo News
Geo News Special
Geography
geography lessons
geography now
geomancy
Georgia (US State)
GERAL
Germany Music
getting high injecting snake venom
getting sharp photos
Geyser (Geographical Feature Category)
ghost
ghost month
ghost music
ghost recon
ghost recon wildlands
ghost sik world
ghost song
Ghosts
Ghosts Sniper Montage
Ghosts Sniping
giant robots
gifts
gifts vlog
Giraffe (Animal)
girls
glitch
glitches
Global Oneness Project
Glück allein
Go Diaper Free
Go To Louisville
Goat
god cards
god game
going rogue
Golf balls
Golf lessons
Golf Tips
golf with friends
good guy
google
google autocomplete game
google duo
google foldable phone
google foldable smartphone
google io 2019
Google Is Shutting Down Youtube Gaming App
google keep
Google Maps getting new ‘speed limits’
gopro
gore shots
gospel dababy
got u on darci
Grand Master
Grand Theft
grand theft auto
Grand Theft Auto (Video Game Series)
grand theft auto 5
grand theft auto v
gravel
Gravity Shift
gray hair remedies
green
grog grotto
GT Performance
gta
gta 5
gta 5 online
gta online
gta v
gta5
GTAV
Gucci Mane Telly Mac & Shady Got Da Juice - Walk ft. LV tha Don (Lyrics)
gucci mane walk
guess the answers
guide
Gunna
gunna 2019
guns
guru
Gute mod Empfehlungen
guy
Habecker
hack
hacks
haifisch
hair
hair dye
hajgare qesh me lot
halloween
Hallucinogen (Literature Subject)
hammer
hand
hanging out
HANNIBALFORKING
happy
hard
hardhouse
HARLEMSEALS
harlequin
hats
having
hazard
head
Headline
helmet
help
help infant sleep
help to sleep
Heritage Academy
herpetology
hidden gems
HIGHLANDAZ
hike app
hilarious
hip hop
Hip-Hop
Hip-Hop Music
hippie
history
hmi
hole fish trap
hollywood
home fengshui
horror comedy
Horrorspiel
Horse
hot
hotel pillows
house of pain
housefrau
how to
how to build a gaming pc
how to build a PC
how to build a trap
how to catch fish
How to edit a Raw file
how to make fish trap
How To Make Simple Trap By Hand With Deep Hole
how to make videos
How to make your hair thicker
huawei
huawei y9 prime
huge
huge battle
Huge Fishing
humor
humour
hunting
hunting simulator
husky
hyper
I SHOOT RAW
i-ching
ibope
ice
ideas
idgaf kevin flum
ihatepink
illegal fishing
important message
improve ball striking
In
in-game currency
independent media producer
Indie
indie game
industrial automation
industry
infant potty training
infinix
information technology
innovation
instant house
Instax
insurance fraud
insurance fraud mod
internet of things iot
interviews
ion
iot
iot solutions
iphone xr new colors
Irish
irish slang jacksepticeye
irish slang words
irish voice
Island Records (Organization)
Israel (Country)
Italian
Italien
itch.io
Jace
jacksepticeye
jacksepticeye reading your comments
jacksepticeye vlog
Jamie Oliver (Chef)
japan
Jared Polin
Jaws
Jeff Shore
Jeff Shore Sales Training
jet
jhanas
Jingles
jio broadband connection
jio gigafiber
jio isd pack
jio news
jio news live
jio offer
jio vr
job interview
Jochen Weiland
John Griff Griffith
John Griffith
John Kerry (U.S. Congressperson)
John Williams
Jokes
JORNAIS
JORNALISMO
Joyner Lucas - ADHD
Joyner Lucas ADHD
joyner lucas mix
joyner lucas remix
Jr Dragster
Juice WRLD - Bandit ft. NBA Youngboy
juice wrld bandit
juice wrld mix
jump around
jumpscare reaction
Junior Drag Racing League
Jurassic Park (Award-Winning Work)
Jurassic World (Film)
k make hitz
Kakinada
Karriere Modus
Keagan Morris
Kentucky
Kevan Pegley
Kevin Flum - Idgaf (Prod. by Roman Beatz)
keypad
kflum idgaf
khmer fishing
Khmer Net Fishing Videos
Kick Cancer
Kick Strap
kickcancer
kidani village
King without a crown
king's row
kirk dababy
kitten
kitty torment
kleiner Bulldozer
knife
Knight
knockout
krabi hiking
krabi things to do
Krabi VLOG
kruger
Landwirtschafts Simulator 2017
Landwirtschafts-Simulator 17
large battle
latest govt news
Latest Tech News
latest updates
lay your own track
Layers of Fear
leaders
Leak
Leaks
learning
Lego
Lego Stop Motion
Lego Venomteacher
Lens Review
leopard
lesson
let
let's
let's play
Let’s Play
Let's Play Survival
letarnacop
lets
Lets Play
LetsPlay
level 30
level creator
life hack
Life Is On
lil baby toes
Lil Mosey - Stuck In A Dream ft. Gunna
lil mosey 2019
Lil West Ran Outta Time (Lyrics)
lil west ran outta time lyrics
lil west remix
lilian too
lilwest ran outta time
lion
Lion (Animal)
little hell
littlelizardgaming
Livestream (Website)
living in ubon
lizard
lizards
LKW fahren
Lochbroom and Coigach Free Church
lol
longboard skateboard
longboarding
Look
loot boxes
Louisville
loved
lp
LS 17
LS17
lucas
ludwin
Machine
machine control
Machine Gun Kelly
Machine Gun Kelly - Candy ft. Trippie Redd (Lyrics)
Machinegun hipfire
Magic (Field Of Study)
magic the gathering
Magick (Religious Practice)
mail
mail time with Jack
makeup
Malva
man vs machine
Mana tv DSC
management
manatv
mandala
mandalas
mangrove
mangrove cat snake
mangrove snake
Map Download
maps
Margaret Thatcher (Military Commander)
marian mader
master
Master Box
math
math tutorial
Mathematics
mathvillage
Matisuahu
Matisyahu
MB Trac
MC
mctap
meaning
meanwhile gardens
meditating
meditation experiences
meditation help
meg gets put in her place
Mega Garchomp
Megane
melee
meme
Memorandum
mercedes
Merlin the Meggical
meteor
Mewtwo
Mez
mgk candy lyrics
mice
michigan
microsoft
milestone video
military rank
mind
mind stops
Minda
minecart
minecraft
Minecraft (Video Game)
minecraft block
minecraft castle
minecraft ender
minecraft epic
minecraft funny
minecraft galacticraft
minecraft hero
minecraft horse
minecraft icbm mod
minecraft instant house
minecraft mods
minecraft notch
mini golf
mining
mirrorless
Mischfutter Dauerauftrag
Miss Molly Molasses
mistakes where made
mobs mod
Mod
mod Empfehlungen
mod menu
modder
modders
modellflug
modelpower
mods
mojang
molly
monitor
Montage
montagemusic
monthly prediction economic
moon
morning
mosquito
Motivation
motorbike
motorcycle
motorcycles
motrola one
mountain fuji
movie
mtg
Mtv
mugger
mugging
Muir Skate Sliding Shop
MuirSkate Longboard Shop
multimedia
Multiples
Music
Music (TV Genre)
Music Channel
music video
MustBeTeam
mutant mod
mystery box
Nach update
naja naja
Napalm
NATAL
Natali Tesche-Ricciardi
natural life
Natural Resource Governance Institute
naturally
NaturallyVenomous
naturalyvenomous
nature
natven
nerd
nerdwriter
Nerdwriter1
nerves
net fishing
net fishing tour
net fishing videos
neue Farbe
neue Obstbäume
new
new 2018
new gucci mane
New Home Sales Trainer
New Home Sales Training
new idea fishing
new juice wrld
new pnb rock
news
newspaper
NF Map
NHRA
night in the woods walkthrough
nikon
Nikon 85mm f1.8g AFS
Nikon D3s
Nikon D3S (Digital Camera)
Nikon D7000
nikon D800
Nikon D800E
Nintendo
Nintendo 3DS
NO
no copyright trap
nocopyrightsounds
nokia 3.2
non-venomous
Nordfriesische Marsch 4fach Mod Map
Nordschleife
North Sea
northeast thailand
note 10
Noticias UG
Nottreppenelement
nouvo elegance
Nova
NovaMute
NRGI
Number System in maths
nurburgring
obama
obama deception
obama election
obama speech
obama videos
obama youtube
occult
Occult (Religion)
of
office
office life
oil painting
Oneness
oneplus
oneplus 7 pro
oneplus tv
Online Game
online gameplay
online tech support
onnet
oops
operating models
oppo
orcs
Organize a Screening
Orquesta Sinfónica De La Universidad De Guanajuato
oshawott
outdoors asia
outfit
outlast 2 gameplay
outlast II
packages
Paint
Painting
Pakistan
Palettenlager
panda
panther chameleon
papone
PaponeMusic - Copyright Free Music
parliament
patong beach
Patrick Ryan
pattaya
pattaya accommodations
pattaya beach
pattaya hotel
Paul
Paul Barbato
PAX
PAX east
Pay it Forward
paytm card
PBS
pc
pc building sim
pc building simulator jacksepticeye
pc sim
PCA
PCA отзывы
peacefrog
pee
peeing
Pelco
peppercorn
per te qeshur me lot instagram
perfect
Permaculture
pets
pga
pga tour
Phill The Unicorn
philosophy
Philosophy (Professional Field)
Phoenix Herpetological Society
Photo Contest
photo editing
photography
Photography Contest
Photography Discussion
Photography How to
Photography Portfolio
Photography tips
Phuket VLOG
piano
piercings
pipe snakes
pixelmon
Plantstruxure
plastic bottle fish trap
plastic fish trap
Plastic Kit
plastic kits
play
Play-replay
player
Playing with friends
PlayStation 4
plaza ice cream parlor
plaza restaurant
pnb rock fendi
pnb rock fendi lyrics
pnb rock music
Podcast
Pokemon Black and White 2
Pokemon Showdown Download
Pokemon Showdown Episode 4
Pokemon Showdown One
Pokemon Showdown Team Building
Pokemon Showdown Tutorial
Pokemon Smash
politic
political forecast
politics
Politics (Professional Field)
pool
pop
pop music
Pop Music (Musical Genre)
porkchop
Portfolio
Post Malone - Take What You Want (Lyrics)
post malone 2019
post malone take what you want lyrics
powerslide
PPE
PradisValley
Premier League
President
Preview
Prime Lens
primetvlive
primitive basket fish trap
primitive fishing trap
priscilla freire
Process & Machines
process automation solutions
Professional Cat Assembly
prospect
PS4
pubg mobile
punk
purple planet music
purple rodri
purplerodri
PUSHUPS
put daughter to sleep
put infant to sleep
Putin
puzzle room
PVC Water Pipe
pvp
qesh me lot quotes
qesh me lot up
qesh me lot us
qesh me lot video
Quality
quentin tarantino
quest
quick tip
Quilladin
R&B
R&B Music
racing
Radamiz
Radamiz - Troublesome
radamiz 2019
radar da notícia
Rádio Amazônia Viva FM
Rádio Amazônia Viva FM 89
ragdoll
ragdoll game
Raiders
Raineo Mok
rammstein
random
rango
rap
Rap Beats
Rap Channel
Rap Channels
Rap City
Rap Music
Rap Music Channel
Rap Songs
rap.ru
RapCity
Rapid Fire Critique
rat snake
rating
rattlesnake
Rattlesnake research
Rattlesnake safety
rattlesnake strike
rattlesnakes
Rattlesnakes cats
Rattlesnakes dogs
Rattlesnakes pets
Raw Edit
rcplane
RE7 scary moments
reacts
reading comments
Reading minds
reading tweets
Reality
realme 3 pro
realme x
rear
rear-fanged
rebel
RECORD
Recordtv
red
red hair
red head krait
Red Orchestra 2 (Video Game)
redmi k20
redmi k20 pro
reef
Reese LAFLARE
Renault
Reptile
reptiles
reshiram
resident evil 7
resident evil 7 ending
resident evil 7 Gameplay
residential
resource management
review
review club lesson
reviews
Revolutionary Communist Party
rick and morty HTC Vive
rick and morty jacksepticeye
Rick and morty Oculus Rift
Rick Shiels PGA Golf Coach
rickshielspga
ride
riding
Rise Studios
Rising Storm
Risk
river roost lounge
rn no ar
RnB
robbery
Robloxian Highschool
robo leg
Robo-leg
roboleg
rock
rock music
Rock Music (Film Genre)
Rock Music (Musical Genre)
ROCKSTAR_EDITOR
roleplay
ROLEPLAYING
Roman Beatz
Rooster
Rory Mcilroy
route 13
Roy White
Roy White Racing
royalty free music
RS
ruins mod
run
Russia
russian blue
russian blue cat
russian rap
safari
Safety
Sainsbury's (Business Operation)
salatiel
Samsung Galaxy A80
Samsung Galaxy M40
samsung galaxy m40 in india
Samsung Galaxy M40 Smart Phone Launch
samsung m40
Samui VLOG
sanaa
satan
Satan (Deity)
scare
scare reaction
scared geometry
scary
scene
schneider electric tech support
schneider faq
Schnellreise Cheat
Schöne Landschaft
schwer zu knacken
Scooter (motorcycle)
scratch
screen
sea turtles
sean of the dead
season
seasons
self help
september
sequel
server
SGT
sharing
sharks
shears
shed
sheilad54
shield
shket
shketeg
SHKETEG WOT
shooting
shooting deer
shooting hitler's balls
short-documentary
sick
side chat podcast
sik world mix
Silage Rundballen
Silageballen
Silly
Simple Trap
simulation
Simulator
Simulatoren
singapore
singapore art
singapore art exhibition
singapore event 2018
singapore feng shui
Singarpore
Single Focus
SIRTH UG
skeleton
skills
Skin (Human Sense Organ)
skin care
skins
sky does minecraft
Sky News (TV Network)
skyblock warriors
SKYPER
SKYPER The Fox
skyworld
sleep music
slitherio
slow motion
Slugger
small
smart fish trap
Smart machine
smart make fish trap
smartphone launch date
smile
Smokepurpp
snake
Snake Herping
snake pass
snake puzzle game
Snake PvP
snake trap
snake venom
snakes
sniper elite game
sniping game
snowfall
snowing
Solar Month 2
Soldier (Profession)
solution
solved
somber tones
sonar
song
sony
Sony Interactive Entertainment
Sony Reportedly Working On The Foldable Phone
sony vegas
sony vegas pro 9
Sony Xperia F
soundclick
speaking irish
Special
speech
Spell Battle
Spirit
spirituality
Spirituality (Literary Genre)
spirituality solpurpose
Sport
Sports
Sports (TV Genre) blues stamford bridge
spotify
spray
Spreecast
Spring Comes Armed
Square D
Stables Art Studio
stair
stair race
stairs
stealing
steampunk
steel generals preview
stepping on rattlesnakes
steve
Steve Ludwin
sting
sting ray
Stop slicing
stop thought
storm
story time
strawberryyumii
studio
subscriptions
Subsistence
Süddeutschland
Summer
summon
super
Super Comp
super mod
Super Power Training Simulator обновление
Super Street
supermctap
supernatural
Sustainability
sven
swag
Swim
Switchgear
SXSW
TAC
talking irish
tan khoon yong
tanks
tarnacop
taste freestyle lyrics
TATA job openings
Taylor Made
tea
teach baby potty training
teaching
Team Coco
team crafted
team crafted minecraft
teaser trailer
tech news
Tech News In Hindi
tech support
Tech Talks
technews
technology
Technology News In Hindi
telltale
temporary
terrifying
test
testicle
testicle shot
textures
Tfue
Thai Food VLOG
Thai Wildlife VLOG
thailand
Thailand Blog
Thailand Field Trip
Thailand Food
Thailand Herping
thailand motorcycle
Thailand nature trail
thailand safety
Thailand Snakes
Thailand Video Blog
Thailand wildlife
thank you
thank you vlog
the
The Bar Union
The Best
the division
The Economist
The Escapists
The First Trap Can Catch A lot of fish
the hunter call of the wild
the hunter gameplay
The Legend of Zelda
The Legend of Zelda: Twilight Princess
The Mighty Jingles
The Tomorrow Concept
The Venom Teacher
the venomteacher
the walking dead jacksepticeye
The Walking Dead Season 3 Episode 1 FULL Gameplay Walkthrough
The Witcher 3: Wild Hunt – Complete Edition
THEBARUNION
Theft
Theft Auto
thehunter: call of the wild
theme from Jaws
theme song
thevenomteacher
Third Grade
third person
third person shooter
Thompson
thought
Threatty
throw tnt
throwable tnt mod
THUG
tik tok
tiktok smartphone
Time lapse
tinder
tinder app
tips
toes lil baby
Top
Top Amazing Fish by hands
tor browser
tourist
town
toy train game
tracking
trader sam's
trading card game
tradition
traditional fishing cambodia
traffic
Trailer
TRAINING
transponders illegal fishing
Trecker sammeln
tresor
trial
trial and error
Tribal
Tribal Radiers MC
Tribal Raiders
Tribal_Raiders_MC
Tribe
tricks
trickshots
trip
Trippie Redd
trippie redd type beat
Tripwire Interactive
TRMC
trolling
TROPICAL
Troublesome
troy ny
trump
try not to laugh
try not to laugh challenge best of family guy try not to laugh challenge BlastphamousHD
try not to laugh challenge the best of gamily guy edition
Turn grey hair
tutorial
tutorials
Tutu Project
TV
TV Universidad
tweets
Twilight Princess
twitter
twitter comments
two toned hair
ubon ratchathani
Udaya Bhaskar |
UG
UG Comuica
UG Comunica
ugly
Ugto
Ukraine
Ultimate Epic Battle Simulator jacksepticeye
unattractive
undead
underland
Unicorn
unique trap
universe'
Universidad de Guanajuato
Universidad De Guanajuato (College/University)
Universidad Nacional de La Plata
universim game
universim gameplay
University (Building Function)
UNLP
uno lyrics
unova
unreal engine
Update
upgrades
upload
uprising
urination
US
USMC
vaeth
values
Valve HTC Vive
vampires
variable speed drives
vasilii SHARK
väth
vault
vault boy
veneers
venom
venom superman
venom teacher
venomous
venomteacher
version
vice
video
video blog
video game
Video Game (Industry)
VIDEO GAMES
video phone
videogame
videos
village
village fishing
violent
virtual
virtual piano
virtual reality
visiting
vivo v15 pro
vivo y15
vivo z5
vlogging
vogel
voices
VR gameplay
walk gucci
walkthrough
war of the giants
War Thunder
wargaming.net
warmer than fire
warner robins dragway
wat
Water
Water Dragon
water snake
waves
way
way fengshui
WayFengshui
wayonNet
wealth fengshui
Weekend Photography Content
Weekend Theme
Ween (Musical Group)
weird animal
west virginia
what
what to buy
whatsapp
whatsapp beta update
whatsapp status
whelp
when stars align
white 2
white 2 version
Wikstrom
Wild Jobs
wildearth
wildlife
willian
winter
winter is coming
Winter Wartezeit
wish
wish.com
Wiz Khalifa - Taste Freestyle
wiz khalifa 2019
wiz khalifa taste
wiz khalifa taste remix
Wojicek
wolf
wolfcraft
WORKOUT
world
world affair
world affairs
world facts
world of tanks
world of warships
world war 3
worm
worm game
wot
Wow! Amazing Children Fishing - How To Catch Fish By Hand In Cambodia
Wow! Amazing Man Catch A lot Of Fish By Using Net Fish Trap
wrist
x ray shots
X-CALI-BAR
XB1
Xbox One
xiaomi 7s
xiaomi black shark 2
xiaomi india
xiaomi mi note 7
xiaomi mi note 7 pro
xiaomi redmi k20 leak
xray
yak54
yellow
yoga
youryugiohchannel
youtube
YouTube Editor
youtube gaming app
youtuber
yt:quality=high
yt:stretch=16:9
yu-gi-oh
yugi
yugioh
yugioh duel
yugioh gx
yugioh the abridged series
yugioh zexal
Yuva Prasthanam at vijayawada
Yuva Prasthanam P1 east godavari
Yuva Prasthanam P1 nellore
Zodiac
zodiac forecast
zodiac goat
zodiac monkey
zodiac pig
zone
абиссинские котята
анекдоты
АПКЛК
АПКЛК отзывы
бирманские котята
бомбей
бомбейская кошка
бурма
бурманская кошка
бурманские котята
бурманские кошки
бурманский кот
вбр
вот
выставка кошек
выставка кошек on-line
Два видео за два дня
ивент
ивент 2019
Как пройти ивент Egg Hunt 2019
канадский сфинкс
канадский сфинкс питомник
клипы
клуб кошек
контракты обмена
корабли
котята
кошки
Лучшие бои WOT
мезза
мейн-кун
метрики на котят
мир танков
музыка
Неизвестный
Ответы
Париж
перс котенок
персидская шиншилла
персидский котенок
питомник абиссинских кошек
питомник бирманских кошек
питомник бурманских кошек
ред кет
реп
Роблокс
ру
русский
рэп
самолёты
священная бирма
симулятор супергероя
СИМУЛЯТОР ТРЕНИРОВКИ СУПЕР СИЛЫ
Скайпер
скоттиш-фолд
стрим
сфинкс кошка
сфинкс черепаховая
танки
хайленд фолд
хип-хоп
шкет
шкетег
шотландские котята
ярик
你不知道的事
农历七月
风水
风水办公室
风水大门
风水禁忌
鬼节
鬼节不知道的事
Báo cáo vi phạm
Popular Posts
Michael Zipursky on Peak Performers Podcast | Consulting ...
michael peak podcast performers expertise listen recently featured market which performance
ВЫБРАЛ НОВЫЙ СЕРВЕР В GTA SAMP
➤ Грузинский привет брОтва, я наконец-то выбрал проект, на котором я буду снимать оооочень долго :). Я надеюсь на ваше понимание, я думаю в ...
Free Electricity Using a Flywheel - Overunity Generator ...
flywheel generator overunity electricity homemade using energy projects circuit electronic part
residential wind turbine Changing Breaker State on MiCOM Relays via MiCOM S1 (Easergy Studio) | Schneider Electric Support
Tutorial for opening or closing circuit breakers on MiCOM Protection Relays via MiCOM S1 Studio or Easergy Studio. WARNING: Please follow e...
explorer 2 Minecraft Dinosaurs - ( Dinosaur mod ) - Episode 1 - LET'S FIND SOME DINOSAURS!
GET MERCH HERE + https://www.littleclubmerch.com/ + Minecraft Dinosaurs / Fossil and Archeology mod is an amazing mod that brings minecraf...
quest cali Minecraft | ELEMENTAL TINKERER! (Become a Wizard!) | Mod Showcase [1.5.1]
"Become a researcher of the Dark Arts and use them wisely!" -- SUBSCRIBE! -- http://bit.ly/TxtGm8 Dan from The Diamond Minecart...
Deadlift Pillar #3 | Breathing & Bracing | JTSstrength.com
We continue Pillars of Deadlift Technique series with the very important aspects of breathing and bracing. Train with Team Juggernaut: htt...
ALBION'S 2019/20 KITS REVEALED
The wait is over! Brighton & Hove Albion's 2019/20 kits are now available to pre-order online from shop.BrightonAndHoveAlbion.com. A...
Слив гта для слабых ПК [1]
OPEN OPEN OPEN OPEN OPEN OPEN OPEN OPEN OPEN OPEN OPEN на 300 подписчиков солью гта для средних ПК очень красивую, с приятными скинами. ...
FA RESPECT CAMPAIGN INTERVIEW AT BRIGHTON & HOVE ALBION
Recorded at Albion's home match with Stoke City. For more information visit http://www.thefa.com/get-involved/pla... . FA RESPECT CAMPA...
Giới thiệu về tôi
Keywords
Xem hồ sơ hoàn chỉnh của tôi
Thứ Hai, 20 tháng 1, 2020
Home
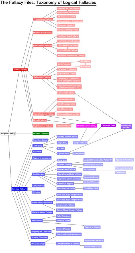
A taxonomy of logical fallacies. Learn these and you'll be ...
A taxonomy of logical fallacies. Learn these and you'll be ...
Facebook
Twitter
Google+
Pinterest
Linkedin
Whatsapp
Không có nhận xét nào:
Đăng nhận xét
Bài đăng Mới hơn
Bài đăng Cũ hơn
Trang chủ
Đăng ký:
Đăng Nhận xét (Atom)
Không có nhận xét nào:
Đăng nhận xét